-
龚正会见美国国会众议员代表团史密斯一行
31594 -
专访|在巡回赛世界“打怪升级”,布云朝克特还想飞得更高
34417 -
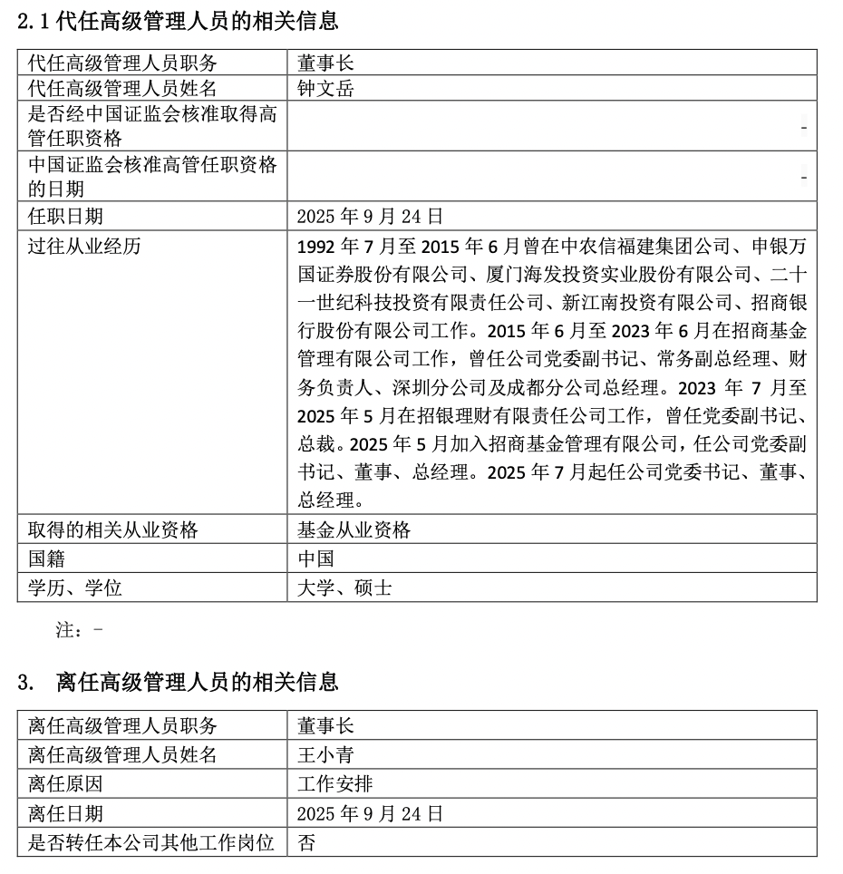
招商基金换帅:王小青离任董事长,总经理钟文岳代为履职
73033 -
埃尔多安访美将与特朗普讨论战机采购事宜,有望达成F-35交易
33862 -
3200亿储能龙头部分董事、高级管理人员提前终止减持计划 | 盘后公告集锦
43612 -
商业贸促会出席ISO/TC 324(共享经济)技术委员会第13次全体会议
67511 -
商业贸促会拜访联合国国际贸易中心(ITC)
73901 -
商业贸促会出席2025年“小企业冠军赛”颁奖典礼
31036 -
自愿性可持续标准(VSS)培训项目启动会在京举办
35121 -
ODCCN/PAS《食学——概念与框架》国际标准研制启动会成功举行
44329










