-
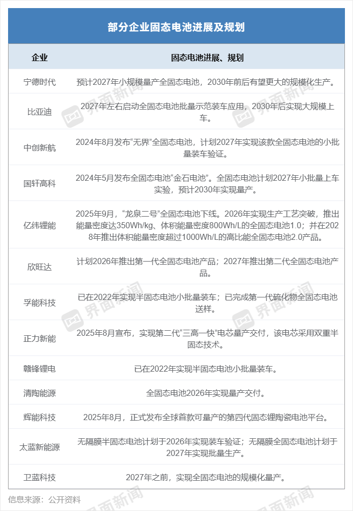
固态电池概念持续火爆 是“实火”还是“虚火”?
70842 -
跨过万亿门槛 “新中式”服务走向世界,跨过万亿门槛 “新中式”服务走向世界
53526 -
《洛桑的家事》专场放映活动在北京举行,《洛桑的家事》专场放映活动在北京举行
62214 -
突然全线飙涨!事关低空经济 美国宣布大动作!
50873 -
服贸会看点:聚生态之力 北京银行打造科技驱动的“未来生活展”,服贸会看点:聚生态之力 北京银行打造科技驱动的“未来生活展”
39559 -
“烽火史诗”展出艺术家赵奇70余件抗战题材绘画力作,“烽火史诗”展出艺术家赵奇70余件抗战题材绘画力作
70502 -
投行纷纷上调甲骨文目标价 A股概念股大幅跟涨
34611 -
(经济观察)“金九银十”旺季开启 中国新能源车市迎双线利好,(经济观察)“金九银十”旺季开启 中国新能源车市迎双线利好
72111 -
将被纳入国家免疫规划!国产HPV疫苗厂家影响几何?
34091 -
这些流星雨的名字,都是怎么来的?,这些流星雨的名字,都是怎么来的?
69647










